Thursday, 24 October 2013

Work order workflow – part 1

Over the course of a few posts we will explore work order workflow.

The workflow process moves the work orders through the review process, from an initial status of Not submitted to the final status of Approved. When a work order is submitted for review, the workflow process is started.

This is quite important in organization wanting to put an audit or control their spending. Imagine someone raises a work order which requires $10,000 item. You can’t just do the work with out someone approving it or at least checking it.

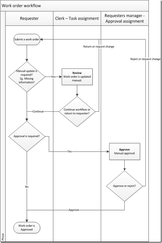
Lets have a look at this in a flow diagram to show what scenarios we typically see.

The roles included in the example are:

  • Requester – The user who enters the work order and submits it for review.
  • Clerk – The user who checks the work order is valid, correct engineering asset is selected, applies a template if required.
  • Requesters manager – The user who performs a managerial review such as checking and approving the budgeted costed.

image

Next time I will go through the set up and show the AX side of things with an example.